当前位置:首页 > Java API 与类库手册 > 正文

Java优学网线程池入门解析:从零掌握高效并发编程,轻松解决系统崩溃与性能瓶颈

1.1 什么是线程池及其重要性

想象一下餐厅后厨的场景。如果每来一位顾客就新雇一位厨师,高峰期过后又立即解雇,这种模式显然效率低下。线程池就像是一个经验丰富的厨师团队,预先准备好一定数量的线程,随时待命处理各种任务。

线程池本质上是一种线程管理机制。它维护着一组预先创建好的工作线程,当有新任务到达时,直接从池中分配空闲线程来执行,任务完成后线程并不销毁,而是回到池中等待下一个任务。

这种机制的重要性体现在几个方面。系统资源的消耗显著降低,毕竟创建和销毁线程都是相当昂贵的操作。我记得刚学编程时,写了个简单的网络爬虫,每次请求都新建线程,结果没跑多久程序就崩溃了——系统资源被耗尽。线程池的出现完美解决了这类问题。

响应速度得到提升,因为线程已经预先创建好,任务来了就能立即执行。系统稳定性增强,通过合理的线程数量控制,避免了因线程过多导致的系统崩溃。

1.2 线程池在Java中的应用场景

Java世界里,线程池几乎无处不在。Web服务器处理并发请求是最典型的例子。每个HTTP请求都可以看作一个独立任务,线程池负责分配线程来处理这些请求。

数据库连接管理也离不开线程池。连接池本质上就是线程池的一种变体,管理着数据库连接的分配和回收。批处理任务执行时,比如需要同时处理大量文件或数据记录,线程池能让这些任务并行执行。

定时任务调度是另一个重要场景。Java中的ScheduledThreadPoolExecutor专门用来处理需要定时或周期性执行的任务。异步任务处理在现代应用中越来越常见,比如用户注册后需要发送邮件,这个任务就可以交给线程池异步执行,不阻塞主流程。

我参与过的一个电商项目,在促销活动期间,线程池帮助我们平稳处理了平时数十倍的订单量,这种场景下的表现确实令人印象深刻。

1.3 线程池与传统线程创建方式的对比优势

传统方式每次需要执行任务时,都要通过new Thread().start()创建新线程。这种方式简单直接,但存在明显缺陷。

资源消耗方面,线程池完胜传统方式。创建线程涉及系统调用和资源分配,是相对昂贵的操作。线程池通过复用已有线程,避免了频繁创建销毁的开销。

系统稳定性对比更加明显。传统方式在并发量突增时,可能瞬间创建大量线程,导致系统资源耗尽。线程池通过队列缓冲和线程数量控制,提供了天然的流量控制机制。

管理复杂度完全不同。传统方式需要开发者手动管理线程的生命周期,而线程池提供了统一的管理接口。性能表现上,线程池的预热机制能让系统更快响应突发流量。

可维护性也是重要考量点。使用线程池的代码更加清晰,线程相关的配置和管理逻辑都封装在池中。调试和监控都变得更加容易。

实际上,在现代Java开发中,直接new Thread()的做法已经很少见了。线程池提供的这些优势,让它成为了并发编程的基础设施。

2.1 Executor框架概述

Java的并发编程经历了一个重要转折点——从直接操作Thread类转向使用Executor框架。这个框架在Java 5中被引入,它提供了一种更优雅的线程管理方式。

Executor框架的核心思想是将任务的提交与执行解耦。你不再需要关心线程如何创建、如何调度,只需要把任务提交给执行器。这种设计模式让我想起工厂里的流水线,工人专注于自己的工序,而不需要操心原材料的采购和产品的销售。

框架的主要接口包括Executor、ExecutorService和ScheduledExecutorService。Executor是最基础的接口,只定义了一个execute方法。ExecutorService扩展了Executor,增加了任务生命周期管理、异步任务执行等丰富功能。ScheduledExecutorService则专门处理延迟执行和周期性任务。

实际开发中,我们很少直接实现这些接口。Java已经提供了一系列现成的实现类,比如ThreadPoolExecutor和ScheduledThreadPoolExecutor。这些实现类经过了充分测试和优化,可以直接在生产环境中使用。

记得我第一次接触Executor框架时,最直观的感受是代码变得清爽多了。之前需要手动管理线程的地方,现在只需要几行配置就能搞定。这种抽象层次的提升,确实让并发编程的门槛降低了不少。

2.2 ThreadPoolExecutor类详解

ThreadPoolExecutor是Executor框架中最核心的实现类,理解它的工作机制对掌握线程池至关重要。这个类的设计相当精妙,通过几个关键参数就能灵活控制线程池的行为。

核心线程数(corePoolSize)决定了线程池的基本规模。这些线程会一直存活,即使处于空闲状态。最大线程数(maximumPoolSize)设置了线程数量的上限,当任务激增时,线程池可以临时创建新线程来应对。

任务队列(workQueue)扮演着缓冲区的角色。当所有核心线程都在忙碌时,新来的任务会进入队列等待。线程工厂(threadFactory)允许我们自定义线程的创建过程,比如设置线程名称、优先级等。

拒绝策略(RejectedExecutionHandler)处理那些无法被接纳的任务。当线程池已满且队列也已满时,新任务就会触发拒绝策略。Java提供了几种内置策略,比如直接抛出异常、在调用者线程中执行任务等。

线程存活时间(keepAliveTime)控制着超出核心线程数的那些临时线程的空闲存活时间。这个机制确保了在负载下降时,系统资源能够及时释放。

ThreadPoolExecutor的构造方法虽然参数较多,但每个参数都有其明确的意义。合理配置这些参数,就能打造出适合特定场景的线程池。

2.3 线程池的四种创建方式

Java提供了多种创建线程池的方式,每种方式都有其适用场景。直接使用ThreadPoolExecutor构造函数是最灵活的方式,你可以精细控制每个参数。

Executors工具类提供了几个工厂方法,能够快速创建常用的线程池类型。newFixedThreadPool创建固定大小的线程池,适用于负载相对稳定的场景。newCachedThreadPool创建可缓存的线程池,线程数量会根据负载自动调整。

Java优学网线程池入门解析:从零掌握高效并发编程,轻松解决系统崩溃与性能瓶颈

newSingleThreadExecutor创建单线程的线程池,保证了所有任务按顺序执行。newScheduledThreadPool专门用于定时任务和周期性任务。

这些工厂方法确实很方便,但需要了解其背后的实现细节。比如newCachedThreadPool使用的同步队列,在任务激增时可能创建大量线程。newFixedThreadPool使用的无界队列,在任务持续积压时可能导致内存溢出。

在实际项目中,我倾向于根据具体需求选择合适的创建方式。对于需要精细控制的场景,直接配置ThreadPoolExecutor参数。对于简单的应用,使用Executors工厂方法也能满足需求。

值得一提的是,阿里巴巴的开发规范中明确建议使用ThreadPoolExecutor构造函数来创建线程池。这种方式虽然代码量稍多,但能让开发者更清楚线程池的配置细节,避免潜在的风险。

3.1 线程池执行任务流程

线程池处理任务的过程就像一家餐厅的运作模式。当新顾客(任务)到来时,服务员(线程)会立即上前接待。如果所有服务员都在忙碌,顾客会被引导到等候区(任务队列)耐心等待。

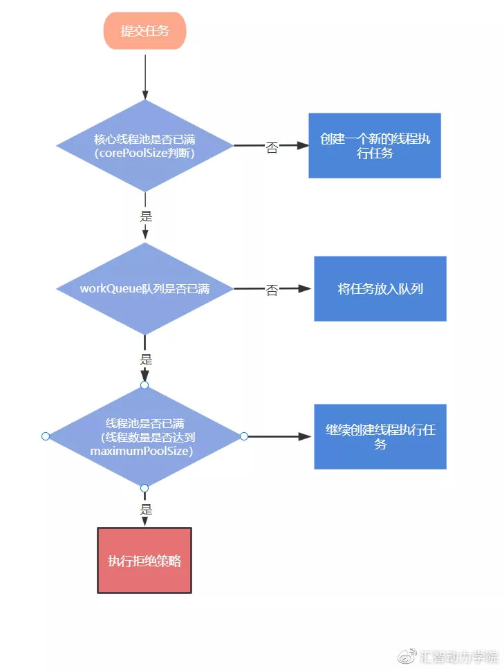
具体来说,当调用execute()方法提交任务时,线程池会按照固定逻辑处理。首先检查当前线程数是否小于核心线程数,如果是就创建新线程执行任务。这个机制确保了线程池的基本服务能力。

如果核心线程都已忙碌,任务会被放入工作队列。队列在这里起到了缓冲作用,避免了线程数量的无序增长。只有当队列也满了,线程池才会继续创建新线程,直到达到最大线程数限制。

我曾在项目中遇到过任务执行异常缓慢的情况。通过分析发现,大量任务都堆积在队列中等待,而线程数量配置不足。调整核心线程数后,系统吞吐量明显提升。这个经历让我深刻理解了任务流程中每个环节的重要性。

当线程数和队列都达到上限时,新任务会触发拒绝策略。这时需要根据业务特点选择合适的处理方式,比如记录日志、降级处理或者直接拒绝。

3.2 核心线程与最大线程的关系

核心线程和最大线程的关系可以类比为公司的正式员工和临时工。核心线程就像正式员工,始终在岗随时待命。最大线程则包含了正式员工和临时工的总和,在业务高峰期可以临时扩充人手。

核心线程数通常根据系统常驻负载来设定。这些线程一旦创建就会持续存在,即使处于空闲状态。这种设计避免了频繁创建销毁线程的开销,提升了系统响应速度。

最大线程数设置了线程数量的硬性上限。当任务激增时,线程池可以创建临时线程来应对突发流量。但这些临时线程在空闲一段时间后会被回收,只保留核心线程继续运行。

配置这两个参数时需要权衡资源利用率和系统稳定性。核心线程数过小会导致频繁创建临时线程,过大又会浪费系统资源。最大线程数设置过高可能耗尽系统资源,过低则无法应对流量峰值。

一般来说,我会根据系统的负载特征来调整这两个参数。对于流量平稳的系统,核心线程数和最大线程数可以设置相同。对于波动较大的系统,适当调高最大线程数能更好地应对突发情况。

3.3 任务队列工作机制

任务队列在线程池中扮演着重要的缓冲角色。它就像高速公路上的应急车道,在主车道(核心线程)拥堵时提供额外的存储空间。

Java提供了多种队列实现,每种都有不同的特性。ArrayBlockingQueue基于数组实现,容量固定,能够防止内存溢出。LinkedBlockingQueue基于链表,可以选择设置容量或使用无界模式。

SynchronousQueue是个比较特殊的队列,它不存储任何元素。每个插入操作必须等待对应的移除操作,这种特性使得newCachedThreadPool能够快速创建新线程。

队列的选择直接影响线程池的行为。有界队列能够保护系统免受内存溢出威胁,但可能过早触发拒绝策略。无界队列提供了更好的吞吐量,但在任务持续积压时可能耗尽系统资源。

Java优学网线程池入门解析:从零掌握高效并发编程,轻松解决系统崩溃与性能瓶颈

在实际使用中,我发现合理设置队列容量至关重要。容量过小会导致频繁拒绝任务,容量过大又可能掩盖系统瓶颈。通常建议根据业务特点和系统承载能力来设定合适的队列大小。

队列的排队策略也值得关注。默认情况下,新任务会排在队列末尾,确保先来先服务。某些场景下可能需要实现优先级队列,让重要任务优先得到处理。

4.1 核心参数配置要点

配置线程池就像调校一台精密仪器,每个参数都需要精心考量。corePoolSize决定了线程池的基础承载能力,这个数值应该基于系统的常态负载来设定。设置太小会导致频繁创建临时线程,设置太大又会造成资源闲置。

maximumPoolSize是线程数量的安全阀,它限制了系统在极端情况下的资源消耗。这个参数需要结合服务器的硬件配置来考虑,避免因线程过多导致内存溢出或CPU过载。

keepAliveTime控制着临时线程的存活时间。当线程数量超过核心线程数时,空闲线程会在指定时间后被回收。这个时间设置太短会增加线程创建开销,设置太长又会浪费资源。

workQueue的选择直接影响线程池的缓冲能力。有界队列能提供背压保护,无界队列则可能带来内存风险。队列容量需要与线程数协调配置,形成一个平衡的系统。

threadFactory允许我们定制线程的创建过程。通过自定义线程工厂,可以设置线程名称、优先级、守护状态等属性。这在问题排查时特别有用,能够快速识别不同用途的线程。

RejectedExecutionHandler是最后的防线。当所有资源都已耗尽,拒绝策略决定了如何处理新任务。常见的策略包括直接拒绝、调用者运行、丢弃最旧任务等。

4.2 不同场景下的配置建议

CPU密集型任务需要不同的配置思路。这类任务主要消耗计算资源,线程数通常设置为CPU核心数加一。过多的线程反而会因为上下文切换而降低性能。队列可以选择有界队列,避免任务无限堆积。

IO密集型任务则适合更多的线程。因为线程大部分时间在等待IO操作,可以设置较大的线程数来提升吞吐量。一般来说,线程数可以设置为CPU核心数的两倍或更多,具体取决于IO等待时间。

对于混合型任务,配置需要更加细致。可以基于任务类型的比例来权衡线程数量。如果CPU密集型占主导,就偏向保守配置;如果IO密集型为主,可以适当增加线程数。

高并发场景下,线程池配置要特别注意资源保护。建议使用有界队列和合理的拒绝策略,防止系统在流量激增时崩溃。同时,监控线程池的运行状态,及时发现潜在问题。

定时任务场景通常使用ScheduledThreadPoolExecutor。这种场景下,核心线程数可以设置得较小,因为任务执行时间相对固定。重要的是确保任务不会因为资源不足而延迟执行。

我记得有个电商项目,在大促期间系统频繁超时。后来发现是线程池配置过于激进,大量线程竞争有限资源。调整为更保守的配置后,系统稳定性明显改善。

4.3 线程池监控与调优技巧

监控线程池的状态是调优的基础。通过ThreadPoolExecutor提供的方法,可以获取活跃线程数、队列大小、完成任务数等关键指标。这些数据帮助我们了解线程池的实际运行状况。

日志记录是重要的监控手段。在任务执行前后记录时间戳,可以统计任务执行时间分布。异常捕获和记录也能帮助我们发现潜在的问题。

JMX监控提供了更直观的观察方式。通过JConsole或VisualVM等工具,可以实时查看线程池的各项指标。这种可视化监控在性能调优时特别有用。

动态调优能力很重要。在某些框架中,支持运行时调整线程池参数。这种特性让我们能够根据实际负载动态优化配置,无需重启应用。

Java优学网线程池入门解析:从零掌握高效并发编程,轻松解决系统崩溃与性能瓶颈

性能测试是验证配置效果的必要步骤。通过模拟不同负载场景,观察线程池的表现。重点关注响应时间、吞吐量、资源使用率等指标。

调优是个持续的过程。随着业务发展,系统负载特征可能发生变化。定期回顾线程池配置,确保其始终适应当前业务需求。

调优时要避免过度优化。有时候,简单的配置调整就能解决大部分问题。重要的是找到性能和维护成本之间的平衡点。

5.1 线程池使用中的典型问题

内存泄漏是线程池使用中最隐蔽的陷阱之一。当任务持有大对象引用且执行时间过长,即使任务完成,这些对象也可能无法被及时回收。特别是使用无界队列时,任务无限堆积最终导致OutOfMemoryError。

线程饥饿现象经常被忽视。某个耗时任务长时间占用工作线程,其他任务只能在队列中等待。这种情况在任务执行时间差异较大时尤为明显,短任务被长任务阻塞,系统吞吐量急剧下降。

死锁问题在复杂任务依赖场景下容易出现。多个任务相互等待对方释放资源,而线程池中的线程全部被阻塞。这时新任务无法执行,整个线程池陷入停滞状态。

上下文切换开销容易被低估。当线程数设置过多,CPU需要频繁在不同线程间切换。这种隐性成本会显著降低系统性能,特别是在CPU密集型任务中更为明显。

资源耗尽风险始终存在。线程池配置不当可能导致文件句柄、数据库连接等资源耗尽。我记得有个文件处理服务,因为未限制线程数量,最终耗尽了系统的文件描述符。

5.2 线程池异常处理策略

任务执行异常需要妥善处理。默认情况下,线程池会吞掉任务执行时的异常,这可能导致问题被隐藏。通过重写afterExecute方法,可以捕获并记录这些异常信息。

拒绝策略的选择直接影响系统健壮性。AbortPolicy直接抛出异常,确保问题及时暴露。CallerRunsPolicy让调用线程执行任务,提供一种简单的背压机制。DiscardPolicy静默丢弃可能丢失重要任务。

自定义拒绝策略往往更贴合业务需求。比如将拒绝的任务持久化到数据库,待系统恢复后重新执行。或者发送警报通知运维人员及时介入处理。

线程工厂的异常处理同样重要。创建线程失败时需要有降级方案,比如降低线程优先级或改用守护线程。确保线程池在极端情况下仍能维持基本服务能力。

超时机制是预防死锁的有效手段。为任务设置合理的超时时间,超时后中断任务执行并释放资源。这种防御性编程能显著提升系统稳定性。

5.3 生产环境中的最佳实践建议

线程池配置应该基于实际监控数据。不要凭空猜测参数值,通过APM工具收集系统运行指标,用数据指导配置优化。动态调整能力在生产环境中很有价值。

资源隔离是重要原则。不同业务类型使用独立的线程池,避免相互影响。比如订单处理和报表生成应该分开,防止报表查询拖垮核心交易流程。

优雅关闭机制必不可少。应用停机时,线程池应该等待执行中的任务完成,而不是强制中断。实现ShutdownHook,给任务足够的清理时间。

监控告警要全面覆盖。除了线程池基本指标,还要关注任务执行成功率、平均耗时等业务指标。设置合理的阈值,在问题发生前及时预警。

代码审查能发现很多潜在问题。团队成员互相检查线程池使用代码,确保没有资源泄漏风险。统一的编码规范也很重要,避免每个人按自己喜好配置线程池。

文档化配置决策很有必要。记录每个线程池的配置参数和选择理由,方便后续维护和优化。新成员接手时也能快速理解设计意图。

测试覆盖要全面。除了功能测试,还需要压力测试、长时间运行测试。模拟各种异常场景,验证线程池的容错能力和恢复机制。

线程池虽好,但不要过度使用。简单的异步任务可能用CompletableFuture更合适,轻量级的并发场景考虑使用虚拟线程。选择合适的工具,而不是盲目使用线程池。

你可能想看:

相关文章:

文章已关闭评论!